
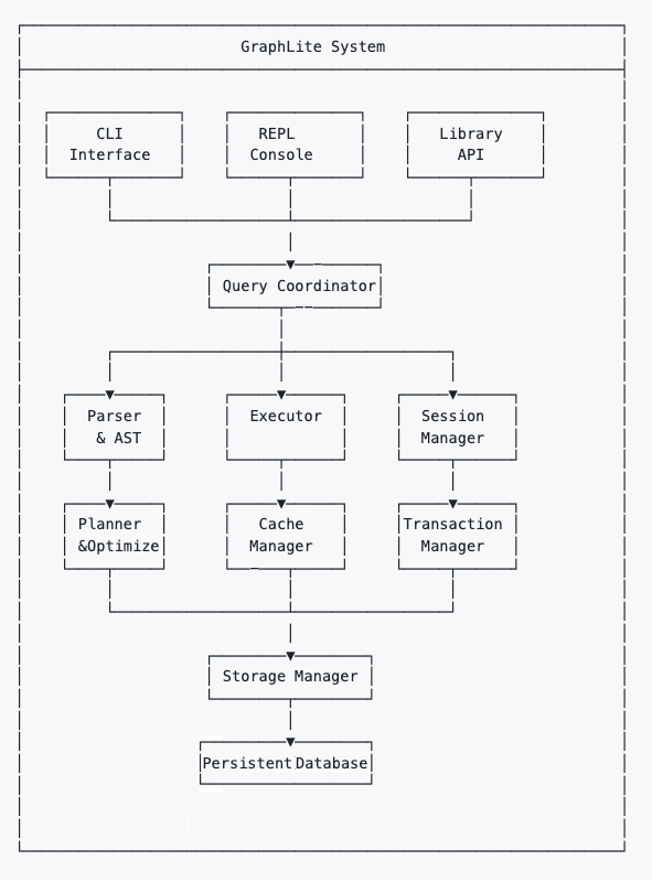
GraphLite
- The first embedded database with full ISO GQL 2024 support
- Built in Rust - memory safety
- Production-ready - 435+ tests, ACID transactions
- Embeddable - Like SQLite for graphs, no server needed
- Equipped with multi-language bindings (Python, Java)
- Developed with Claude Code as our AI pair programmer

Getting Started
Get up and running with GraphLite in 4 simple steps
Visit GraphLite GitHub
Start by visiting the official GraphLite repository to explore the full documentation and source code.
https://github.com/GraphLite-AI/GraphLiteClone and Build
Clone the repository and build the project using the provided build script.
# Clone the repository git clone https://github.com/GraphLite-AI/GraphLite.git cd GraphLite # Build the project ./scripts/build_all.sh --release
Initialize Database
Create a new database with admin credentials. This sets up the admin user, creates default roles, and initializes the schema.
# Create a new database with admin credentials ./target/release/graphlite install --path ./my_db --admin-user admin --admin-password secret
Start Using GQL
Launch the interactive GQL console and start creating graphs and running queries.
# Launch the interactive GQL console ./target/release/graphlite gql --path ./my_db -u admin -p secret
📚 Next Steps:
- Quick Start Guide - 5-minute tutorial with first queries
- Getting Started With GQL - Complete query language reference
Key Features & Capabilities
Discover what makes GraphLite the perfect choice for your graph database needs
Lightning Fast
Optimized query engine delivers results in milliseconds. Built for performance-critical applications.
Zero Dependencies
Lightweight package with no external dependencies. Simple installation and minimal bundle size.
Type Safe
Full TypeScript support with comprehensive type definitions. Catch errors at compile time.
Cross Platform
Works seamlessly across Node.js, browsers, and edge runtimes. One codebase, everywhere.
Install GraphLite
GraphLite is built in Rust and requires Rust and a C compiler/linker to be installed on your system.
Clone and Build
Clone the repository and build the project:
git clone https://github.com/GraphLite-AI/GraphLite.git cd GraphLite ./scripts/build_all.sh --release
Initialize Database
Initialize the database with admin credentials:
./target/release/graphlite install --path ./my_db --admin-user admin --admin-password secret
Launch GQL Console
Launch the interactive GQL console:
./target/release/graphlite gql --path ./my_db -u admin -p secret
Prerequisites: Ensure you have Rust and a C compiler/linker installed before proceeding with the installation.